😜xDAO Governance
In a world of decentralization, technologies and products need to be constantly discussed and improved, and the entire community needs to interact in order to decide how to appropriately incentivize those who contributes and if possible, to penalize those who seek to damage or otherwise cause harm to the ecosystem. This requires that both on-chain and off-chain activities take place in an orchestrated manner. It is of paramount importance to make sure this type of governance adheres to the decentralization principle by getting all stakeholders within the ecosystem to freely participate by making proposals, voting/approving the proposal and executing both on-chain and off-chain.
Therefore, it is necessary to establish a decentralized autonomous organization or DAO
to drive the overall development of the Armonia ecosystem by steering the technology development and propelling community growth. As there can be an infinite number of topics, projects and efforts led by DAO
bodies, there may also be interactions between these DAO
bodies to achieve consensus on common topics or objectives. Hence, a top-level DAO
that leads all sub-level DAO
bodies will be very important in guiding the development of DAO
bodies. The top DAO
is named as Armonia xDAO
.
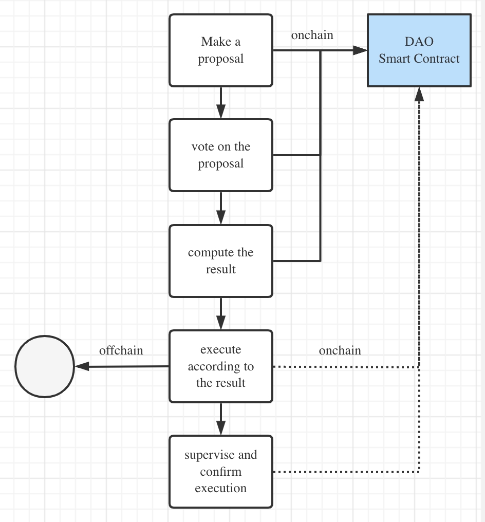
For a DAO
body, the common governance workflow is as follows:

DAO
body deploys the smart contract which is open sourced to all participants;Members of
DAO
may be recruited through a certain process and registered with theDAO
body but the public may also be able to participate in the management activities;Members may be distributed with voting tokens according to the governance protocol;
Any member within a
DAO
body can make proposals for particular subjects and allocate funds to reward those who help fulfill the objectives. The funds may come from the member himself or from theDAO
treasury reserve;All members can vote for the proposals and the voting period is time-controlled. The vote can be one-account-one-vote or one-token-one-vote based;
For computing/determining if the proposal or issue is passed, there can be equal vote, weighted vote, median vote, etc. types;
If the proposal is passed, the pre-designated account or member may be required to execute the proposal; and
The
DAO
body may review and confirm the execution result.
The following basic DAOs
will be founded:
Developer DAO: guides the blockchain technology development, including blockchain feature upgrade and bug fix, with pre-allocated incentive tokens to reward the contributors;
Miner DAO: once
AMC
chain has been activated for inflation, each mined block will contain a certain amount of inflated$AMAX
tokens to reward the miners. The miners DAO will coordinate among the miners to ensure network security (e.g. how many backup chains shall be supported to include as many miners as possible);AMAX DAO: to govern the issuance, minting and burning of
$AMAX
tokens; andMoT
DAO: Mining of Things governance body to determine what mining pools shall be created, how to reward the miners, etc.
Last updated